第二十四届中国上海国际艺术节学生观剧观展团优秀成员奖、 “循光·致新”青年写作计划优秀评论奖 获奖名单公示
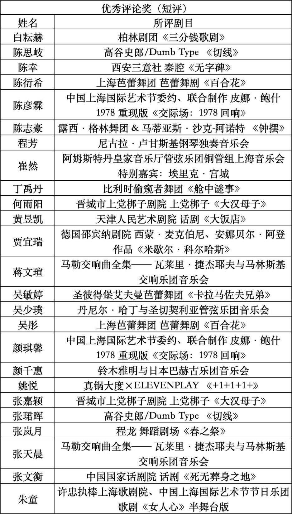
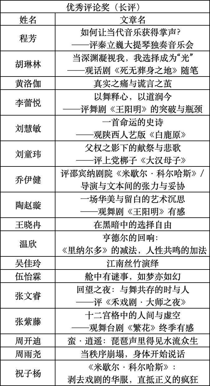
经中国上海国际艺术节中心、新民晚报社、业内专家共同筛选、综合评定,共评选出“优秀成员奖”11名,循光·致新”青年写作计划优秀评论奖(短评)25篇、优秀评论奖(长评)17篇,现将获奖名单公示如下:



*各奖项名单按姓氏拼音首字母排序
自即日起至2026年1月7日,中国上海国际艺术节中心对以上评选结果进行公示。如果对以上名单有异议,请于2026年1月7日16:00前与中国上海国际艺术节中心联系,具名反映情况。
联系人:中国上海国际艺术节中心艺术教育部
联系方式:saj@artsbird.com
